產品介紹
概述:
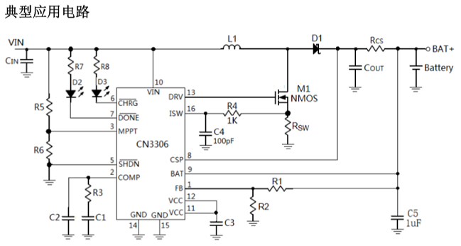
CN3306是電流模式固定頻率PWM升壓型多種電池充電管理集成電路。CN3306的輸入電壓范圍4.5V至32V,外圍元器件少,應用簡單靈活,可用于鋰電池,磷酸鐵鋰電池或鈦酸鋰電池的充電管理。CN3306具有恒流和恒壓充電模式,在恒流充電模式,充電電流通過一個外部電阻設置;在恒壓充電模式,CN3306的調制電壓由外部電阻設置。在恒壓充電階段,充電電流逐漸減小,當充電電流降低到恒流充電電流的16.6%時,充電結束。在充電結束狀態,如果電池電壓下降到再充電閾值時,自動開始新的充電周期。其他功能包括芯片關斷功能,電池端過壓保護功能,內置5V電壓調制器和斜坡補償等。CN3306采用16管腳TSSOP封裝。
應用:
應用:
藍牙
鋰電池,磷酸鐵鋰電池或鈦酸鋰電池的充電管理
POS機
筆記本電腦
移動電源
特點:
特點:
PWM升壓模式充電管理
輸入電壓范圍:4.5V到32V
充電電流自適應功能
具有太陽能板最大功率點跟蹤功能,可用太陽能板供電
開關頻率:330kHz
高端電流檢測
電流調制閾值:120毫伏
每個周期電感電流限制功能
內部斜坡補償功能
電池端過壓保護
恒流、恒壓充電模式
自動再充電
充電與結束狀態指示
內部軟啟動電路
內置5V電壓調制器
低關斷電流
工作溫度范圍:-40℃ 至 85℃
采用TSSOP-16封裝
產品無鉛,滿足Rohs,不含鹵素
我司是如韻代理商,可提供技術支持
更多產品






