CD2256/CD9235使用CMOS工藝技術,且專為音響設備設計而成的音量控制IC。CD2256/CD9235內建左、右兩聲道,適用于單音(mono)及立體聲(stereo)的聲音處理,且提供較寬頻的回應范圍及低諧波失真的特性。另外,CD2256/CD9235不僅僅只有單純的音量控制,同時也提供了響度(Loudness)的音質效果。
● CMOS技術
● 低消耗功率
● 簡化外部元件
● 工作電壓范圍寬:4.5V~10V(Backup需4.5V以上)
● 衰減值范圍0dB~-78dB,其控制由UP、Down管腳處理
● IC內建8段獨立直流電壓輸出
● 響度電路(Loudness Circuit)可提供20dB增益
● 提供寬頻的回應范圍及低諧波失真
● 封裝形式:DIP16 / SOP16
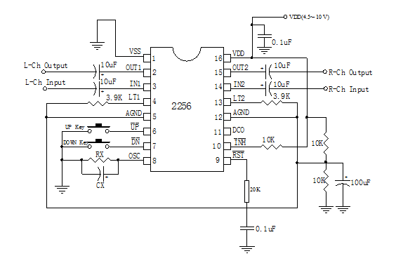
1、單電源電路圖(不包含響度電路,且無備份電路)
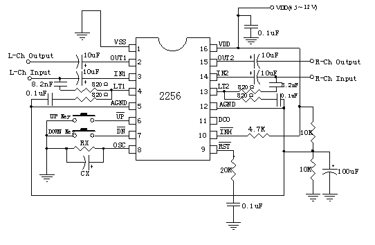
2、單電源電路圖(包含響度電路、但無備份電路)






