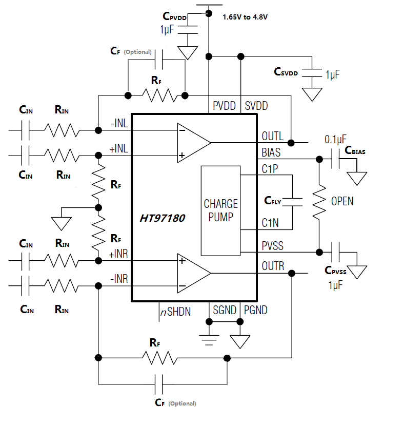
HT97180為差分輸入、可直接輸出的耳機放大器。4.2V供電時,器件為32Ω耳機負載提供125mW驅動。IC可以通過外部電阻調整增益。
IC具有較寬的電源工作范圍,最低支持1.6V工作。
IC內部電荷泵對輸入電源反相,產生負電源。放大器的輸出級由輸入正電源和電荷泵輸出負電源供電,雙極性供電使得輸出偏置在零電位,省去了大尺寸、容易引入失真的輸出耦合電容。
IC上電或斷電時沒有咔嗒/噼噗聲。
特點
-
輸出無需隔直流電容
-
卓越的低音效果
-
無咔嗒/噼噗聲
-
低THD+N: 最低0.002%
-
低噪聲,VN 8uV
-
支持單端輸入和全差分輸入
-
1.65V至4.8V較寬的電源工作范圍
-
4.2V供電,為32Ω負載提供125mW輸出功率(THD+N = 0.1%)
-
QFN16 3mm*3mm封裝
-
應用
-
藍牙耳機
-
智能手機
-
音響,DVD
-
平板/筆記本電腦
-
機頂盒
-
便攜式游戲機
-
-
-






