低音炮放大器前置有源濾波器
低音炮放大器前置有源濾波器
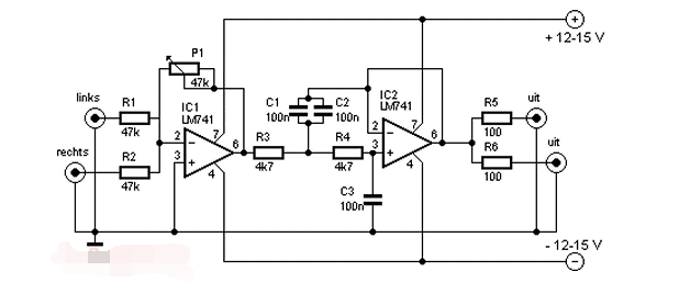
如果你想在你的音響系統中聽到更好的低音,加裝一個低音炮是比較好的選擇。本電路將是一個低通濾波器,確保只有低音被放大給低音炮。
該電路是用在信號源與放大器之間。它是一個有源濾波器,比其通常安裝在放大器后面的無源濾波器更好。該電路是單聲道的,因為低音在兩個通道都相等。人類的耳朵還不能確定這種低音的方向。
第一個LM741用作混頻器的放大器。增益可調,使用P1。然后,該信號被施加到第二階巴特沃斯濾波器。 CA(C1 + C2)和CB(C3),可以計算出使用下列公式:

這里,Fk是截止頻率(不能通過濾波器的最低頻率),PI = 3.1416,R = R 3 = R 4,Fk單位赫茲,C單位F。如圖所示,過濾器現在被設置在240赫茲。
電源電壓必須是對稱的,正負12-15V。
如果你想有一個更好的音質,你可以采用雙運放NE5532代替兩個LM741。

R1, R2 = 47 kΩ
R3, R4 = 4,7 kΩ
R5, R6 = 100 Ω
P1 = 47 kΩ
C1-C3 = 100 nF
IC1, IC2 = LM 741
- 上一篇:為什么手機有快充?什么是手機快充? 2021/8/6
- 下一篇:簡單無極性充電器電路原理圖 2021/8/5

