突發!質量問題!長電科技遭索賠1.7億!
2020-4-30 20:29:49??????點擊:
今天晚間,長電科技發公告稱:公司涉及訴訟,遭索賠1.7億。若法院判決長電敗訴,將對長電科技產生重大損益影響!

芯動公司訴稱:芯動公司與長電公司在 2018 年 3 月簽訂《委托芯片封裝設計及 加工合同》,長電公司向其提供芯片封裝服務,由于封裝質量不合格,造成芯片不能 正常工作,給其造成來料成本損失達 14,151,390 美元,被公司暫扣的芯片及庫 存晶圓損失達 12,864,130 美元,損失共計 25,000,000 美元。芯動公司據此向公司索償。

注冊于薩摩亞的芯動技術公司(以下簡稱 “芯動公司”)就其與江蘇長電科技股份有限公司(以下簡稱“公司”)簽署的《委 托芯片封裝設計及加工合同》的合同履行爭議事項向無錫市中級人民法院提起訴 訟,公司于 2020 年 4 月 30 日收悉《應訴通知書》(案件編號:(2020)蘇 02 民 初 129 號)。
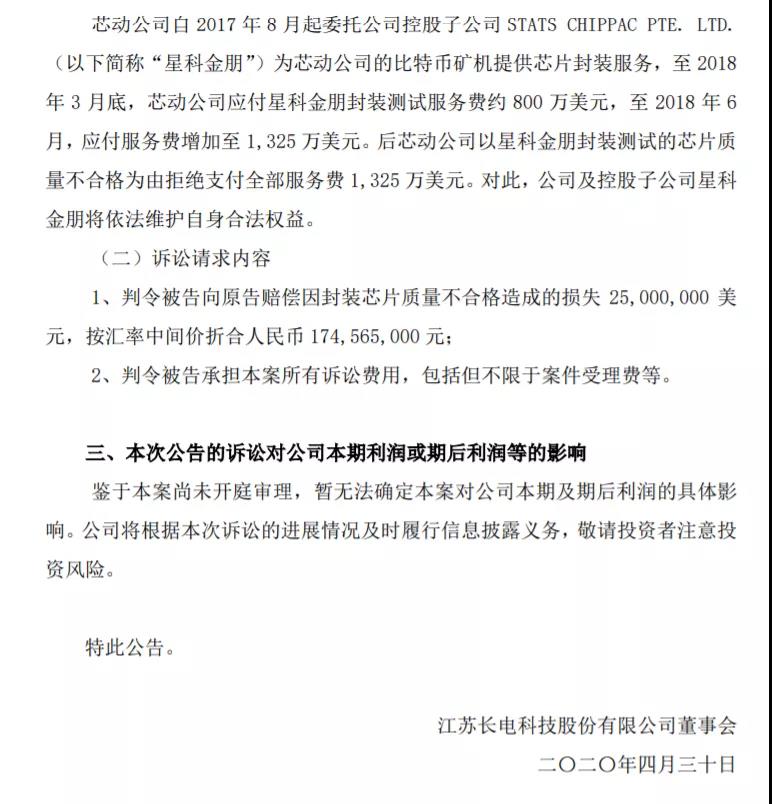
芯動公司自 2017 年 8 月起委托公司控股子公司 STATS CHIPPAC PTE. LTD. (以下簡稱“星科金朋”)為芯動公司的比特幣礦機提供芯片封裝服務,至 2018 年 3 月底,芯動公司應付星科金朋封裝測試服務費約 800 萬美元,至 2018 年 6 月,應付服務費增加至 1,325 萬美元。后芯動公司以星科金朋封裝測試的芯片質 量不合格為由拒絕支付全部服務費 1,325 萬美元。對此,公司及控股子公司星科金朋將依法維護自身合法權益。
訴訟請求內容:
1、判令被告向原告賠償因封裝芯片質量不合格造成的損失 25,000,000 美 元,按匯率中間價折合人民幣 174,565,000 元;
2、判令被告承擔本案所有訴訟費用,包括但不限于案件受理費等。

芯動公司訴稱:芯動公司與長電公司在 2018 年 3 月簽訂《委托芯片封裝設計及 加工合同》,長電公司向其提供芯片封裝服務,由于封裝質量不合格,造成芯片不能 正常工作,給其造成來料成本損失達 14,151,390 美元,被公司暫扣的芯片及庫 存晶圓損失達 12,864,130 美元,損失共計 25,000,000 美元。芯動公司據此向公司索償。

注冊于薩摩亞的芯動技術公司(以下簡稱 “芯動公司”)就其與江蘇長電科技股份有限公司(以下簡稱“公司”)簽署的《委 托芯片封裝設計及加工合同》的合同履行爭議事項向無錫市中級人民法院提起訴 訟,公司于 2020 年 4 月 30 日收悉《應訴通知書》(案件編號:(2020)蘇 02 民 初 129 號)。
http://www.004048.com/Product/
芯動公司自 2017 年 8 月起委托公司控股子公司 STATS CHIPPAC PTE. LTD. (以下簡稱“星科金朋”)為芯動公司的比特幣礦機提供芯片封裝服務,至 2018 年 3 月底,芯動公司應付星科金朋封裝測試服務費約 800 萬美元,至 2018 年 6 月,應付服務費增加至 1,325 萬美元。后芯動公司以星科金朋封裝測試的芯片質 量不合格為由拒絕支付全部服務費 1,325 萬美元。對此,公司及控股子公司星科金朋將依法維護自身合法權益。
訴訟請求內容:
1、判令被告向原告賠償因封裝芯片質量不合格造成的損失 25,000,000 美 元,按匯率中間價折合人民幣 174,565,000 元;
2、判令被告承擔本案所有訴訟費用,包括但不限于案件受理費等。
- 上一篇:超越高通驍龍,海思麒麟芯片出貨量第一名 2020/4/30
- 下一篇:如何通過AI來展示黑白癌癥患者之間的細胞變異 2020/4/30

