針對TP4056充電電流不夠大如何處理
TP4056是現階段應用相當廣泛的一顆線性單節充電管理IC,因其外圍簡單應用方便深受工程師的歡迎。市場上也出現了很多兼容型號,但是普遍充電電流在1A以內。現在單節鋰電供電的電子產品對電池的續航時間要求越來越高,從而電池容量越來越大,1A的充電電流已經無法滿足。開關型的充電管理因其效率高充電電流大等優點進入工程師的視野,但其固有的外圍器件多、應用成本高等劣勢影響其普及應用.現推薦一款管腳兼容4056、28V高耐壓OVP過壓保護、1.4A線性單節鋰電充電管理IC-FA4056,PCB無需改動,為產品升級迭代實現無縫切換的便利。
概要
FA4056是面向空間受限的便攜應用的高度,集成鋰離子和鋰聚合物線性充電器件。該器件由USB端口或交流適配器供電。帶輸入過壓保護的高輸入電壓范圍支持低成本 、 非穩壓適配器。電池充電經歷以下三個階段:調節,恒定電流和恒定電壓。在所有充電階段,內部控制環路都會監控IC結溫,當其超過內部溫度閾值時,它會減少充電電 流。充電器功率級和充電電流感應功能完全集成在了一起。該充電器具有高精度電流和電壓調節環路功能、充電狀態顯示,和充電終止功能。
FA4056采用纖小的ESOP8L封裝,盡可能滿足客戶針對產品封裝體積的要求,其額定的工作溫度范圍為-40℃至85℃。管腳功能兼容市場上通用的4056,不用改版直接升級迭代。
描述
充電電壓精度為1%
10%充電電流準確度
最大1.4A充電電流,充電電流外部電阻可調
NTC功能
自動斷電功能
低電池輸出泄漏電流
28V額定輸入電壓:具有6.5V輸入過壓保護
過壓保護(OVP),欠壓保護(UVLO)
電源過載保護,IREF 短路保護,輸出短路保護
芯片恒溫自調節充電保護
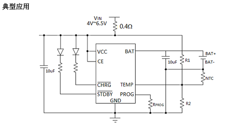
應用
健身配件、手持設備、工具設備、家電產品
- 上一篇:華為將把14nm訂單從臺積電轉移到中芯國際 2020/4/17
- 下一篇:Flash、MCU、DRAM,兆易創新三駕馬車并駕齊驅 2020/4/15

